四川农业大学招聘信息

云南神农农业产业集团股份有限公司2023校园招聘信息

发布时间:2022-09-27 热度:1753

一、公司简介

云南神农农业产业集团股份有限公司成立于1999年,是集饲料生产、生猪养殖、屠宰、食品深加工为一体的农业产业化国家重点龙头企业。截至目前,公司下设28家全资子公司,相关业务覆盖云南、广西、广东等地区。2021年公司成功上市迈入资本市场,成为云南本土首家农牧行业上市企业(股票代码605296)。

20余年,公司打造了一条用优质原料制作优质饲料,用优质饲料养殖健康动物,用健康动物生产放心生肉的全程产业链。20余年,公司以爱为初心与使命,不断提高放心标准,坚持提升放心品质。下一步,集团将布局食品深加工版块,以自繁自养的优质放心肉为原料,用无菌医疗标准来做食品;通过加强品牌化、信息化建设,提升管理效率,坚守生物安全底线,丰富产品内容,让更多的消费者能够享用放心肉食品。

神农集团全力护航中国食品安全,助力提升中国家庭健康饮食水平,并最终致力于全球人类的营养水平提高。

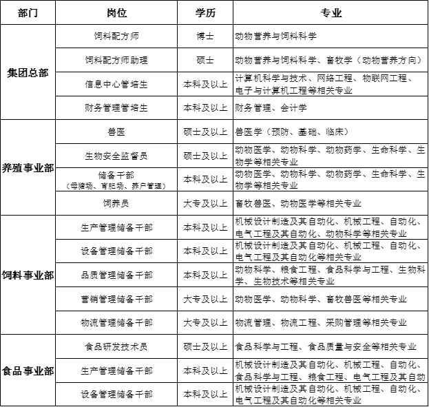
二、招聘信息

(一)招聘岗位

招聘岗位工作地点:云南昆明、曲靖、玉溪、楚雄、大理;广西南宁、崇左等地区

(二)薪酬福利

1.薪酬结构:基本工资+绩效工资+年终奖金

2.福利补贴:节假日福利补贴+生日补贴+差旅补贴+特殊工种补贴+激励奖金

3.法定福利:社会保险、住房公积金

4.公司福利:人才公寓、股权激励、免费宿舍、免费食堂/餐费补贴、商业保险、年度体检、爱心基金、通讯补贴、结婚贺喜、免费食堂、免费住宿、精彩多样的文娱体育活动等。

总体回报=满意offer+工资总收入+福利+培训与发展(国内外培训机会)+职业晋升

竞聘上岗、以岗定级、以级定薪、易岗易薪

(三)培训与发展

在神农集团内部发展过程中,神农集团将会满足各类人才发展需求、挖掘员工潜力和优势,激发各类人才学习与工作热情,通过有计划的培养,有效地引导员工追求自我价值的实现,最终达到员工自我实现与公司发展的高度和谐统一。

管理序列、职能序列、技术序列、运营序列、业务序列、生产序列、工程序列多通道纵向、横向发展模式,为员工成长和发展保驾护航。

神农集团为能人提供价值,鼓励不断学习创新,充分授权,人人有事做,事事有人,充分实现自我价值。

科学、公平、公正得管理机制,使员工、客户成为生产力的主体;内外竞争机制使公司生产力水平领先;科技开发使产品更优质,更具生命力和竞争力。

公司永远代表农民的利益和消费者的利益,与他们相互依赖,共生存,同发展。

(四)招聘流程

校园招聘会/网络招聘--报名(填写简历表或发送电子版简历)--笔试(视不同岗位而定)--面试--录用通知(offer)--签订就业协议--实习/入职

三、联系方式

招聘公众号:神农招聘

集团总部地址:云南省昆明市盘龙区恒隆广场39层神农集团

投递简历,与招聘负责人进行沟通,请点击此处 >>登录

获取更多实习招聘求职信息,可加入农业实习招聘求职QQ群(群号:617830737),请点击此处 >>直接加入

云南神农农业产业集团股份有限公司在西南农业人才网的招聘地址为:http://m.7ahr.com/company/listcompany-eUjWeF.html

推荐职位